摘要:自2008年全球金融危机以来,全球经济治理面临着全球化再平衡的挑战,国家利益主导下的霸权困境、多层次治理模式下的规则困境、多极化趋势下的公共选择困境日趋严峻,全球经济治理亟待转型。“一带一路”合作机制通过其开放性、包容性和共赢性的制度选择,成为中国在国际经济格局重塑的趋势下,深度参与并推动全球经济治理转型的必由之路。从近五年来我国“一带一路”合作机制推行的实践经验看,已经取得了丰富的成果:一方面“一带一路”建设通过打造相关平台机制,主动参与全球经济治理;另一方面,通过对接“一带一路”与现有区域、次区域制度平台,从规则和制度的融合发展来实现参与全球经济治理的目标。
关键字:全球经济治理; 转型; “一带一路”
作者简介:
隋广军:广东国际战略研究院常务副院长、教授;
查婷俊:广东国际战略研究院专职研究员。
本文原载于:《社会科学》2018年第8期
原文:
一、问题的提出
全球经济治理自提出以来,表现出了鲜明的多元利益相关者博弈和协同治理的特征,其经历了从冷战时期美苏争霸形成的寡头分治,到以美国为中心的单边治理,再到以美国为首的西方发达国家主导、新兴经济体及其他发展中国家共同参与的多边治理过程。尤其是近年来,随着布雷顿森林体系的垄断地位逐渐被打破,全球经济治理日益呈现出鲜明的“去中心化”趋势,全球化的不断深化,又使得非国家行为体( 如全球非政府组织、全球公民网络和公民运动等组成的全球公民社会、跨国公司等) 参与全球治理的意愿和能力得到不断加强,全球经济治理的权力结构和利益分配格局正不断演进。进入 21 世纪之后,新兴经济体经济实力的快速增长、全球性金融危机引发的治理机制失灵,使得全球经济治理体系的有效性与合法性面临严峻挑战,治理机制亟待转型。
从全球经济政治格局的演变看,中国经济的持续快速崛起为我国参与全球经济治理转型提供了重要保障。在经历金融危机的格局重塑之后,中国仍然保持着中高速的经济增长和不断优化的经济结构,面对全球化新变局和民粹主义、保护主义的抬头,中国政府提出了“构建人类命运共同体,促进全球治理体系变革”的战略思路,更加积极主动地参与到全球经济互动之中,通过“一带一路”建设,形成陆海内外联动、东西双向互济的开放格局,这些都是我国站在全球化新阶段和国内经济新时代,在经济外交领域的对外宣示和战略表达,标志着中国逐步迈入了主动引领全球经济合作和参与全球经济治理变革的新时期,体现了中国维护开放型世界经济,建立更加公正合理的世界政治经济秩序的大国担当。
从我国提出“一带一路”合作机制的逻辑出发点看,“一带一路”建设的合作动机、机制设计和策略实施不但诠释了“中国参与全球经济治理”的深刻内涵,更将积极推动全球经济治理新格局的形成落到实处。事实上,全球经济治理格局在经历了 2008 年金融危机之后,已经发生了重大的转变,原先的全球经济治理结构和治理规则,由于全球权力转移、全球性公共问题加剧等原因,面临着转型困境。因而,基于这一背景下所提出的“一带一路”合作机制,是积极发挥中国引进来和走出去重要作用、推动全球经济治理新格局塑造的重要力量。
二、全球经济治理的困境
现代全球经济治理模式的框架形成,主要是基于第二次世界大战之后发达国家的利益主导。这一框架历经70 多年的发展与演变,由最初的以布雷顿森林体系为制度基础,逐渐发展成发达国家主导的超主权经济合作和治理决策机制。应当承认,过去的这种全球经济治理模式之中,以美国为首的发达国家利用联合国、世界银行、国际货币基金组织、世界贸易组织等机构,对推进货币自由流动、促进商品贸易自由化、维护世界政治经济稳定做出了巨大贡献。但是,这种由发达国家主导规则、新兴经济体被“边缘化”、“外围化”的治理机制,在 2008 年金融危机之后,暴露出了诸多问题,全球经济治理推进乏力,全球经济格局面临重塑,其困境可以总结为以下三个方面。
( 一) 治理主体: 国家利益主导下的霸权困境
一方面,随着新兴经济体和发展中国家的群体性崛起,全球权力发生转移。纵观冷战之后的所有经济危机,都没有从根本上改变世界格局,各个国家之间的权力分配依旧如故,以美国为首的西方发达国家仍旧在全球经济体系中担当主导地位,并从国际经济规则的制定中获取收益。但2008 年的金融危机带来的最大国际政治后果,就是全球权力转移进程加速,中国等新兴经济体以势不可挡的群体性方式崛起,打乱了原有的经济秩序。对新兴经济体而言,一方面由于不公正的国际经贸规则,带来了全球收入分配的结构性失衡,世界基尼系数高达 0.7,同时,这种不公正的规则和制度安排,在新兴经济体崛起过程中逐渐丧失了经济治理的有效性和合法性,使得原先依靠霸权来维持的治理模式在面临全球经济问题加剧的情况下愈显乏力; 另一方面,根据国际货币基金组织( IMF) 和经济合作与发展组织(OECD) 的数据显示: 2017 年全球经济增长达 3. 6% ,其中发达经济体经济增速虽有所回升,但仍然仅仅从 2016 年的1.6% 小幅回升至 2017 年的 1.8% ,新兴市场和发展中经济体增速则有望达到 5.6% ,是发达经济体经济增速的 3倍多。发达国家经济实力的相对衰弱,使其在全球公共品提供过程中面临困境,公共品供给不足进一步引发了新兴经济体对国际经贸规则公正合理的强烈诉求。
另一方面,全球权力转移带来了治理结构的变化。“世界多极化、经济全球化、社会信息化、文化多样化深入发展,全球治理体系和国际秩序变革加速推进,各国相互联系和依存日益加深,国际力量对比更趋平衡,和平发展大势不可逆转。”但是,与全球经济实力向新兴经济体倾斜相违背的是,全球经济治理的投票权、话语权分配并未充分反映国际经济实力格局的革命性变化,参与主体治理目标差异的加剧使得新兴经济体对全球经济治理发言权的需求更为迫切。经济实力的提升带来国际地位的提升,使得新兴经济体国家更加希望通过国际制度权力结构的转型来反映其地位与格局的变化,而发达国家作为现有治理体系中的既得利益者,面临着新兴经济体国家的挑战,更有动力阻碍全球经济结构转型,这种由国家利益驱动和全球权力转移带来的新兴经济体与发达国家的动态博弈过程,必然会加速世界经济格局演变,既有的霸权力量难以主导和维护原先的全球经济治理体系,全球经济治理模式改革已经是大势所趋。
从本质来看,国家利益主导下的霸权困境,就是以发达国家利益为主导的治理结构与全球利益、新兴经济体国家利益发生了冲突,不同国家社会发展的阶段与非平衡性,在全球经济一体化的推动下加剧了国家间的利益冲突,也让全球经济治理走到了时代的转折点。
( 二) 治理结构: 多层次治理模式下的规则困境
全球经济治理主体中包括了民族国家、亚国家( 如公共协会和城市政府等) 、超国家组织( 如联合国等) 、区域性组织( 如欧盟等) 以及跨国组织( 如非正式的全球公民社会组织与商业网络等) 等五个部分,这些行为体的互动逐渐由单向静态转变为多层次动态发展,通过一系列既相互竞争又紧密合作的联盟机制开展工作,并维持相对平等的地位。因此,多层次全球经济治理是指,全球不同层面的公共权威机构和私人机构,通过政治合作体系,来制定或实施全球或跨国的规则,以此达到共同的目标,解决经济全球化中面临的问题。从这一定义上说,多层次全球经济治理是以合理有效的规则为基础的,囊括并超越了既有的双边、多边、区域范畴的新型治理范式。但随着全球化的不断深入、世界经济格局的不断演变,现有治理规则和治理体系的缺陷日益凸显,多边治理与区域治理之间的矛盾、治理机制碎片化带来的全球贸易体制割裂和双边规则重叠,使得制度效率低下成为了阻碍全球经济转型发展的桎梏。
具体而言,一方面现有的多层次治理模式下的规则困境表现为多边治理与区域治理掣肘因素增大。从多边治理层面看,世界贸易组织框架下的规则推进缓慢,成员国之间的分歧较大,多边治理难以有效推进; 从区域治理层面看,由特朗普政府宣布退出跨太平洋伙伴关系协定和英国脱欧带来的自由贸易与区域一体化的不确定性增加,新的区域伙伴关系尚未建立,而过去全球经济治理机制中以美国为首的主导者退出多边治理转向双边协定的行为,寻求自身全球格局再平衡战略利益的同时,也给全球经济多层次治理机制的形成带来巨大挑战。另一方面,全球经济治理机制碎片化带来的代表性和有效性的缺失,割裂了全球贸易体制的完整性。全球经济治理机制的碎片化是指在全球经济一体化发展进程中,各国家或集团所在阵营不同,集团内部制度、文化、政治等方面存在差异,为了协调全球经济领域出现的各种问题,设立了广泛重叠又相互竞争的条约、规则、组织和决策程序,呈现出了碎片化的治理状态。
因此,全球经济治理结构不能与全球化发展相匹配所引致的多层次治理模式下的规则困境,只有通过多边磋商与利益协调,构建出一套完整、健全、有效的全球经济治理机制才能摆脱。
( 三) 治理对象: 多极化趋势下的公共选择困境
全球经济治理作为全球治理在经济领域的应用和延伸,在目标和本质上与全球治理理论有共通之处,即都是在全球层面,通过多元主体合作提供全球公共产品,在本质上体现为一个集体行动问题。一方面,集体行动的实现是以关系方愿意以协调方式解决问题为基础,同时具备关系方参与的通道,即只有各方愿意且能够参与到合作的框架中,集体行动才能有效实现。另一方面,公共物品的充分供给是集体行动实现的保证,如果关系方不能或者不愿提供公共物品,而仅仅通过“搭便车”的行为使用公共物品,那么集体行动就会因为公共物品供给的短缺而失败。
由于在一个国家内部,政府的强势地位可以使其通过市场机制与非市场机制的合理搭配对国内公共品的供给进行干预,但当若干个由国家、区域、集团组成的子市场参与全球市场的公共品供给时,就必须依靠权威的全球性组织与合理有效的国际规则来保证公共品供给的充足,但由于当前全球经济治理所面临的不同国家、集团之间的博弈日趋复杂,双边、多边、区域治理机制既相互重叠又相互竞争,不同行为体以追逐自身利益为目标参与到全球经济治理过程,造成了非排他性与非竞争性并存的局面,这种试图“搭便车”的行为直接导致了公共品供给的严重不足,使得世界经济格局多极化趋势下,呈现出了明显的公共选择困境。
然而,这一公共选择困境的背后,我们也应当看到,全球经济治理的发展进程中,不同行为体通过提供具有共同利益的制度性公共产品,也能最大限度地实现本国政治、经济利益,而抓住这一本质,有助于更好地解决多极化趋势下的公共选择困境。国家利益主导下的霸权困境、多层次治理模式下的规则困境、多极化趋势下的公共选择困境等全球经济治理面临的困境,亟需发达国家与发展中国家的广泛参与、协调合作来解决,深层次的结构改革势在必行,除了权力的调整和制度的整合,更有必要深入思考如何建立支持新范式的利益联盟,在国家利益博弈的过程中,寻求更高层次、更广范围、互利共赢的协调合作,以进一步推进全球经济治理的多元化、多层次,解决治理主体、治理规则和治理对象所面临的多重困境,以提高全球经济治理的合法性和有效性,最终实现全球经济治理的范式转型。
三、“一带一路”合作机制: 基于全球治理转型的分析框架
( 一) 全球经济治理的转型方向
从全球经济治理面临的困境不难看出,国际社会对全球经济治理转型的呼声越来越高,提升全球经济治理的有效性、公平性、包容性和可持续性成为全球各国的共识。尽管全球经济治理面临着诸多困境,但民族利益、国家利益以及全球利益之间的辩证统一关系,是构建人类命运共同体的根本动力,也是推动全球经济治理转型的重要力量。在当前全球经济格局加速变革的关键期,从大局出发,坚持“共商、共建、共享”原则,尊重发达国家和新兴经济体的发展诉求,以实现共同利益,是全球经济治理转型过程中制度选择的基本原则。基于此,我们提出全球经济治理转型方向的三个假设,并根据假设推断出四个命题。
假设 1: 全球无政府状态将在全球经济治理进程中长期存在。能够管理全球性事务的世界政府尚不存在于国际社会中,国际政治因缺少共同的政府,处于一种分权的、不受领导的、相互适应的状态,虽然没有统一的政府,但全球经济仍处于有序运行的状态,国家、集团乃至区域之间通过不断博弈形成的动态均衡状态将会持续,致使全球无政府状态在全球经济治理进程中长期存在。
假设 2: 国家作为全球经济治理的最重要主体,是理性的。尽管经济全球化进程不断推进,但国家中心治理作为全球经济治理的主要模式,随着国家间经济依存度不断加深,形成了相互依存的命运共同体,这就决定了国家在全球经济治理中的主体地位不容撼动,尤其是经济发达的大国对全球经济治理拥有绝对主导权,它们之间的合作在权力分配、利益分配和观念分配上都扮演着主要角色。与理性经济人假设类似,国家作为全球经济治理中的行为体,在一定的外部约束下,同样会以追求国家利益最大化为目标进行博弈与决策。
根据假设 1 和假设 2,可以推断出命题 1。
命题 1: 全球经济治理的转型必然以国家为主导,在全球利益的动态博弈中形成新的“无政府状态”均衡。由于全球经济无政府状态导致了国家利益主导下的霸权主义兴盛,发达大国垄断了全球经济资源分配权与国际规则制定权,制约了新兴经济体的发展,使其不得不采取相应措施,以寻求自身利益最大化。但这并不会改变国家作为全球经济治理转型主导者的地位,相反,越来越多的新兴经济体将更多地参与到全球经济治理新规则的形成与塑造中,通过从双边到多边,再到多层次、多元化的协调与博弈,实现自身利益的最大化与全球经济的稳定。
假设 3: 治理结构是决定全球经济治理效率的核心,而其中的治理制度又具有非中性特征。随着新兴经济体在全球经济中地位的不断提升,全球经济治理的结构转型是新兴经济体崛起后的必然要求,也只有治理结构转型才能满足提高全球经济治理效率的最终要求。而制度普遍反映出权利与利益分配的非中性特征,是取决于制度制定者和参与者的利益诉求,这就决定了当下治理结构的调整方向必然以满足新兴经济体的诉求为主,实现利用新兴经济体的市场活力带动全球经济转型的目标。
根据假设 3,可以推断出命题 2。
命题 2: 以 2010 年国际货币基金组织的结构改革为起点,偏向新兴经济体的制度安排将成为治理结构调整的新方向。国际货币基金组织在 2010 年的治理结构改革中,经历了自成立 65 年以来根本性的、也是最有利于新兴市场和发展中国家的权力调整,不仅承认了新兴经济体在全球经济中的地位,也对其赋予了更多权益。这些改革措施不仅增强了国际货币基金组织的合法性和有效性,更是对现行全球经济治理结构调整的一次伟大尝试。
根据上述三个假设,可以推断出命题 3 和命题 4。
命题 3: 合作共赢的模块化治理结构将成为提升全球经济治理效率的重要手段。发达国家对新兴经济体参与全球经济治理、分享经济全球化红利是排斥的,但面临全球性问题时,发达国家过去的机制与手段逐渐失灵、新兴经济体也无法做到在危机面前独善其身,因此国家主权不再具备传统意义上的纯粹排他性,国家之间通过建立模块化的主权让渡、合作协调和利益共享机制,成为实现互利共赢的治理结构的关键举措,也为提升全球经济治理效率提供了重要保障。
命题 4: 区域型全球经济治理将转向全面开放格局,形成合理公平的治理制度,成为新一轮全球化的基石。全球经济治理结构的模块化必然带来多个治理板块之间的高度外部依赖性和竞争性,这种多层次、多元化的治理结构比过去的情况更为复杂。区域化治理机制的灵活性、多样性为全球化提供了活力,使得新区域主义成为国家应对新型全球化的重要策略之一,它将成为新一轮全球化的基石和全球格局再平衡机制形成的基础,只有在区域内和区域间构建全面开放的经济、政治、文化格局,才能在全球范围内形成合理公平的治理制度。
( 二) “一带一路”合作机制: 治理视角
国家间利益冲突引发的对治理规则重塑的诉求、公共品供给不足带来的公共选择困境,都促使全球经济治理中多层次治理模式之间的互动不断加强,而这些变化也为我国参与全球经济治理,并积极推动全球经济治理转型提供了良好的契机。当前全球经济缓慢复苏的大背景下,一个既能积极参与到全球经济治理当中、又能通过加强区域合作推动世界经济发展的战略构想应运而生———2013 年 9 月和 10 月,习近平总书记在出访中亚和东南亚国家期间,先后提出共建“丝绸之路经济带”和“21 世纪海上丝绸之路”,其背后蕴含了“一带一路”合作机制作为全球经济治理的中国路径的理论框架。
从治理主体看,中国作为新兴经济体中最具代表的主权国家,在促进全球经济发展、维护全球经济稳定中具有重要作用,是“一带一路”合作机制治理主体构成中最为重要的部分。据海关统计,2017 年中国外贸进出口总值达到 27. 79 万亿元人民币,已经连续九年保持全球第一大货物贸易出口国和第二大进口国地位,与此同时,2017 年中国外汇储备额达到 31399 亿美元,位居全球外汇储备排行榜榜首。
从经济全球化角度分析,在金融危机阴云未散、全球经济缓慢复苏的今天,中国是全球经济增长的推动力,也是值得信赖的合作伙伴,有能力成为“一带一路”合作机制的推行者。除了国家间双边合作的不断推进,“一带一路”建设的包容性使得其治理主体具有多元化与开放性特征,它不仅仅是要将中国及其相关利益国作为全球经济治理的主体,更重要的是将所有参与到全球经济治理中的民族国家、亚国家、超国家组织、区域性组织以及跨国组织等重要主体囊括其中,尽管治理主体的多元性与开放性加大了全球经济治理转型的难度,但在当前宏观治理与微观治理寻求平衡发展的过程中,这种集宏观与微观于一体的治理主体构成是必要的,也正是这样才使得构建新型全球经济治理体系成为可能。
从治理结构看,“一带一路”从理念到行动,从愿景到现实,其合作机制的多元化是最主要的特征。以平等合作、共商共建作为权力结构的基石,以利益共享、合作共赢作为利益分配结构的准则,“一带一路”合作机制正逐步建立起一个多元化、多层次的区域治理平台。自 2017 年 5 月在北京举行的“一带一路”国际合作高峰论坛开始,“一带一路”合作机制以论坛促合作,从推动形成面向亚欧的自贸区网络,扩展到全球范围内的双多边 FTA 或 BIT 合作协定,正是以合作共赢为目标,运用模块化治理结构,借助亚洲基础设施投资银行、丝路基金、经济合作走廊、区域和次区域制度等,构建起“一带一路”沿线自由、公平、公正的全球开放性多边贸易和投资体系,将中国与世界紧密联系起来,打破了凯恩斯主义提出的“市场供需矛盾和失衡时各国应当独立采取政策应对”的局限性。
从治理对象看,一方面,全球经济治理转型过程中面临的阻力和问题本身,是“一带一路”合作机制的重要治理对象之一。传统的全球经济治理框架下,成员相对固定使得治理集团具有一定的封闭性,并且大多数治理集团在成立最初就立足于相同的利益和目标,使得通过谈判、磋商形成双边、多边合作的难度降低、效率提高。例如,美国主导的 TPP 就是通过对成员国有意识的挑选,纳入能增进本国地缘政治安全及经济利益的国家。而“一带一路”建设中,治理主体是在合作机制不断推进的过程中,以合作共赢的利益相关者角色逐渐参与进来的,这种主体多元化和机制多样化使得治理过程中必须综合考虑不断变化的政治、经济、文化因素。并且,由于这种全球经济治理的转型动摇了现有利益集团的地位,难免遭到发达国家的排挤,在博弈过程中往往增加了交易成本,降低了合作效率。这些都使得治理对象的复杂化程度增加。另一方面,“一带一路”合作机制下,全球经济治理转型中面临的风险,也是最重要的治理对象之一。由于“一带一路”合作机制受到上述因素的制约,加上全球经济格局的瞬息万变、中美大国关系在全球化新阶段面临诸多挑战,中国在深度参与全球经济治理过程中,应当更加注重对风险的防范与治理。从国内的发展角度看,要坚持以实体经济振兴来提升综合国力,借鉴发达国家在过去产业转移过程中的经验教训,防止产业空心化,同时注重全球化专业人才的培养。从参与全球化角度看,要搭建法制化平台,防范由政治风险、经济风险、法律风险、经营管理决策风险等因素带来的境外投融资风险。
( 三) “一带一路”合作机制: 新型治理的特征
“一带一路”所提倡的“和平合作、开放包容、互学互鉴、互利共赢”的丝绸之路精神,与全球经济治理的转型方向相契合。基于前文对全球经济治理转型方向与“一带一路”合作机制理论构架的分析,结合当前经济全球化的发展趋势,中国在当下通过主动承担起发展中大国的责任,以双边全面开放格局为起点,向多边及区域全面开放格局迈进,破解全球经济治理机制碎片化难题,在制度选择的开放性、包容性、共赢性方面追求合理与有效,实现通过“一带一路”建设参与并推进全球经济治理转型的目标。
第一,“一带一路”合作机制的开放性。这种开放性既体现在区域的开放,即不同于其他经济治理模式中成员固定的传统( 如 G7、G20、金砖等) ; 又体现为合作的开放,即除了主权国家外,还包括了区域集团、跨国公司、国际组织等; 更体现为制度的开放,即只要能够缓解全球经济供需矛盾、推动区域均衡发展、实现产业优化升级、促进资源有效配置等,都可以配套相应的开放制度。因此,“一带一路”合作机制的开放性满足了区域型全球经济治理对全面开放格局的诉求,有助于形成合理公平的治理制度。
第二,“一带一路”合作机制的包容性。这种包容性主要体现在参与主体的多元化,参与方式的多样化,参与内容的多维化,以海纳百川的胸怀,接纳并认可存在的政治、经济、文化、宗教信仰等方面的差异,以求同存异的心态包容不同国家和地区的经济发展水平,寻求参与主体间的深层次合作,并通过优势互补实现共同发展,最终通过促进要素资源在全球范围内的有效流动与配置,打造开放、包容、均衡的世界经济格局。
第三,“一带一路”合作机制的共赢性。以 2015 年 3 月 28 日国家发展和改革委员会、外交部、商务部联合发布的《推动共建丝绸之路经济带和 21 世纪海上丝绸之路的愿景与行动》为标志,“一带一路”建设全面进入落实阶段。随后,《标准联通“一带一路”行动计划( 2015-2017) 》、《文化部“一带一路”文化发展行动计划( 2016-2020 年) 》、《中医药“一带一路”发展规划( 2016-2020年) 》、《“一带一路”生态环境保护合作规划》、《共同推进“一带一路”建设农业合作的愿景与行动》等政策文件的颁布,将“一带一路”建设在各领域内进一步深入,通过不断建立健全工作机制,细化工作方案,将政策落实由单纯“关系”驱动到标准化“规则”实施,提升了“一带一路”建设的合作效率,实现了“一带一路”式全球经济治理向规则化、机制化的过渡,有助于提升整个沿线国家体系的整体话语权,实现互利共赢。通过共建“一带一路”,以开放、包容、共赢打破原有国家利益主导下的霸权困境,以多层次、多元化治理体系破除全球经济治理机制碎片化难题,以发展中大国的责任与担当为全球经济搭建公共品供给平台,是中国在国际经济格局重塑的趋势下,深度参与并推动全球经济治理转型的最优路径。
四、“一带一路”合作机制的实践
( 一) “一带一路”合作机制的成功经验
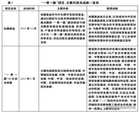
从表 1“一带一路”建设的主要内容及成就中,可以看出,中国“一带一路”深度参与全球经济治理及其转型已经初见成效,其中,成果经验大致可以从两个方面总结。一方面,建立相关平台机制,主动参与全球经济治理,在实践层面包括成立亚洲基础设施投资银行和丝路基金参与全球金融治理,通过资本公共品向“一带一路”沿线国家提供金融支持; 建设六大经济合作走廊,以基础设施输出为纽带,为参与全球贸易与投资治理奠定互联互通基础; 牵头召开“一带一路”国际合作高峰论坛,搭建开放、包容的全球经济治理平台。另一方面,通过对接“一带一路”与现有区域、次区域制度平台,从规则和制度的融合发展,来实现参与全球经济治理的目标。


( 二) “一带一路”合作机制下的治理路径
“一带一路”合作机制通过与沿线国家充分沟通,以双边合作规划和论坛机制实现政策沟通;通过基础设施建设,构建道路、通讯等网络布局实现设施联通; 通过自贸区试点,消除投资和贸易壁垒,以投资贸易便利化为目标,实现贸易畅通; 通过人民币国际化不断推行,建立沿线国家双边本外币互换机制实现资金融通; 通过孔子学院、汉语学堂等形式进行文化输出与交流,便利化沿线国家来华旅游签证手续,实现民心相通。最终形成以“五通”实现宏观经济、国际金融、贸易投资、全球产业等方面的综合治理。目前,我国企业已在“一带一路”沿线 20 个国家建设了56 个经贸合作区,累计投资超过 185 亿美元,为东道国创造了近 11 亿美元的税收和18万个就业岗位,为周边国家带来了实实在在的好处,成果惠及世界,说明“一带一路”合作机制通过战略对接、优势互补,实现了利用治理机制的正外部性,向全球提供公共品,推进区域经济持续合作。
“一带一路”合作机制作为全球经济的新型治理模式,将更多地朝着制度化建设的方向迈进。在第一波全球化过程中,发达国家为了降低生产成本以提高企业利润、实现规模经济,将加工、生产甚至是研发等环节转移到国外,致使国内只留下管理机构,造成了产业空洞化现象。为了避免重蹈发达国家覆辙,当前中国应该进一步加强国内产业链构建,为参与全球经济治理提供实体经济保障,在强化自身经济实力、充分挖掘内需资源的基础上,通过“一带一路”建设实施有战略的产业转移和价值链布局。同时,依靠“一带一路”峰会等形式将新型治理模式制度化。“一带一路”合作机制是中国首次作为真正意义上的主导者参与全球经济治理,但在推进初期,由于我国缺乏全球治理领域的战略人才,对发达国家与发展中国家不同的主权行为与利益诉求的应对策略准备不足,全球管理能力尚显薄弱。例如,在发达国家主要体现为贸易保护主义对中国企业海外投资的政治干预,而在发展中国家则主要体现为受到政权不稳定性与政策不连续性的威胁,因此需要国内建立专门的政治、经济风险监管与评级平台,为“一带一路”沿线国家投资贸易提供建议与指导,同时培育专门人才参与到全球经济治理的各个环节,实现以人才带动产业发展与转移、以人才主导全球经济治理的目标。
结语
在现有的全球经济治理体系遭遇国家利益主导下的霸权困境、多层次治理模式下的规则困境、多极化趋势下的公共选择困境等问题时,中国提出“一带一路”合作机制,通过治理模式制度选择的开放性、包容性、共赢性,实现以更高层次、更广范围、更多元化的区域合作推动世界经济发展,积极参与全球经济治理转型。2017年5月在北京举行的“一带一路”国际合作高峰论坛,“一带一路”参与国政府及企业前后达成了270多项的务实成果,成为全球经济增长的直接推动力。2018年3 月11日,第十三届全国人民代表大会第一次会议通过的宪法修正案中,将“发展同各国的外交关系和经济、文化的交流”修改为“发展同各国的外交关系和经济、文化交流,推动构建人类命运共同体”。从这个意义上看,“一带一路”合作机制一方面通过现有的成就与经验展现了中国的经济实力; 另一方面也体现了我国以“一带一路”建设为起点,深度参与全球经济治理转型的发展中大国的决心与担当。
尽管现阶段,“一带一路”合作机制与多边贸易协定相比,尚未形成以规则为导向的正式多边制度化机制,但其开放性、包容性、共赢性的特征为全球经济治理转型提供了新思路,这种以发展为导向的区域经济合作机制更适应广大发展中国家的实际需求。而当下,“一带一路”建设正一方面通过积极打造相关制度化平台,主动参与全球经济治理; 另一方面通过对接现有区域、次区域制度平台,利用规则和制度的融合发展,来实现参与全球经济治理的目标。当“一带一路”合作机制真正形成更加制度化规范化治理体系的时候,就将在更大程度上决定着未来全球经济治理的转型方向和全球经济格局的发展方向。